- Research article
- Open access
- Published:
Reduced plastid genomes of colorless facultative pathogens Prototheca (Chlorophyta) are retained for membrane transport genes
BMC Biology volume 22, Article number: 294 (2024)
Abstract
Background
Plastids are usually involved in photosynthesis, but the secondary loss of this function is a widespread phenomenon in various lineages of algae and plants. In addition to the loss of genes associated with photosynthesis, the plastid genomes of colorless algae are frequently reduced further. To understand the pathways of reductive evolution associated with the loss of photosynthesis, it is necessary to study a number of closely related strains. Prototheca, a chlorophyte genus of facultative pathogens, provides an excellent opportunity to study this process with its well-sampled array of diverse colorless strains.
Results
We have sequenced the plastid genomes of 13 Prototheca strains and reconstructed a comprehensive phylogeny that reveals evolutionary patterns within the genus and among its closest relatives. Our phylogenomic analysis revealed three independent losses of photosynthesis among the Prototheca strains and varied protein-coding gene content in their ptDNA. Despite this diversity, all Prototheca strains retain the same key plastid functions. These include processes related to gene expression, as well as crucial roles in fatty acid and cysteine biosynthesis, and membrane transport.
Conclusions
The retention of vestigial genomes in colorless plastids is typically associated with the biosynthesis of secondary metabolites. In contrast, the remarkable conservation of plastid membrane transport system components in the nonphotosynthetic genera Prototheca and Helicosporidium provides an additional constraint against the loss of ptDNA in this lineage. Furthermore, these genes can potentially serve as targets for therapeutic intervention, indicating their importance beyond the evolutionary context.
Background
Plastids are eukaryotic organelles derived from cyanobacteria, whose most widely recognized and deeply studied function is photosynthesis [1, 2]. However, even though carrying the photosynthetic apparatus is their distinctive feature, a variety of biochemical pathways have been inherited by the extant plastids from their cyanobacterial ancestor, and their functions, such as heme, fatty acid, or amino acid biosynthesis, remain crucial constituents of the hosts’ metabolism [3,4,5]. As a result, the rather common loss of photosynthesis does not necessarily lead to the disappearance of the organelle—on the contrary, the so-called colorless plastids can be found in almost all known plastid-bearing lineages [4, 6], with only a handful of known cases of photosynthesis loss leading to a radically different outcome [7, 8].
All photosynthetic plastids and most non-photosynthetic ones carry their own genomes (plastomes, ptDNA), which are vestigial forms of the genome of the ancestral cyanobacteria. During the course of evolution, a vast majority of cyanobacterial genes have been lost or transferred to the nuclear genome of the host. This transfer, however, is not random, and certain genes, such as those encoding photosystem complex components, tend to be retained in the plastid genomes of all known plastid-bearing lineages [9]. With certain exceptions, even the most functionally reduced plastids retain genomes, whose coding contents are usually limited to up to several metabolically relevant protein-coding genes, acting as a constraint against complete genome loss, and a minimal transcription and translation apparatus [10,11,12,13,14]. Despite their small size and modest genetic repertoire, the genomes of colorless plastids can be important sources of insight into the evolutionary history and lifestyle of their host, as well as, in case of plastid-bearing parasites, even their vulnerabilities [3, 11, 15, 16].
To understand the plastid and plastid genome (plastome) evolution in secondarily non-photosynthetic organisms, comparative genomic and transcriptomic analyses with their photosynthetic relatives are the most common modus operandi. This applies both to lineages where photosynthesis losses have repeatedly occurred late in their evolution, such as orchids [17], dinoflagellates [8, 18] or the diatom genus Nitzschia [19], and those whose shift toward heterotrophy preceded their major radiation, such as apicomplexans [15, 20]. Close relatedness between organisms exhibiting vastly different lifestyles is often a hallmark of complex and captivating evolutionary paths, and a perfect example of that can be found among the green algal order Chlorellales. The relatives of the model green microalga Chlorella include a photosynthetic genus Auxenochlorella, as well as two secondarily non-photosynthetic genera – Helicosporidium, which are highly specialized gut parasites of insects [21,22,23,24], and Prototheca, which are predominantly free-living opportunistic pathogens of diverse vertebrates, including humans [25,26,27,28]. The evolutionary history of these organisms, especially their transitions between photosynthetic, parasitic, and free-living heterotrophic lifestyles, remains mysterious even with the availability of several genomic datasets [26, 29,30,31].
The aforementioned assemblage of Auxenochlorella, Helicosporidium, and Prototheca, collectively referred to as the AHP clade [32], constitutes a rather unique model for studying evolutionary transitions related to plastid reduction. In a recent work, it has been shown that photosynthesis was most likely lost several times independently in that clade [32], providing an excellent model group to study parallels in the reductive evolution accompanying the loss of photosynthesis in close relatives. This topic is particularly interesting because non-photosynthetic primary plastids often tend to adopt extreme forms, as demonstrated by cases of ptDNA inflation beyond the size observed in their photosynthetic relatives in certain green algae, such as Leontynka pallida or Polytoma uvella [33, 34], as well as complete ptDNA loss in other chlorophytes (Polytomella parva) [14] and even land plants (Rafflesia sp.) [35]. On the other hand, genomes of colorless plastids that are reduced in size and function, while retaining a rudimentary set of genes associated with metabolite synthesis and housekeeping functions, are more typical for the substantially better-studied secondary plastids, found e.g. in diatoms or apicomplexans [3, 36].
What is more, Prototheca and Helicosporidium are also among the extremely rare primary plastid-bearing pathogens, which makes the convergently similar form of their ptDNA to apicoplast genomes even more interesting. However, although Prototheca infections have been repeatedly observed in humans, dogs, and cows, its occurrence in a vast variety of other vertebrate hosts has been documented almost entirely in single case studies [27]; the transmission, infectivity, and mechanisms of pathogen-host interactions therefore remain unknown [37]. As demonstrated by the past studies of Apicomplexa, understanding the functions of vestigial plastids in parasites can not only provide key insights into their metabolic dependence on the host [38] but also uncover potential targets for therapeutical agents [39].
Results and discussion
Plastid-based phylogeny of the genus Prototheca
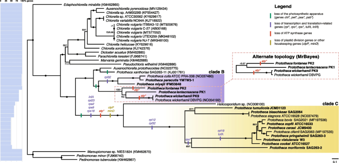
Plastid genome characteristics of Prototheca spp. are shown in Table 1. The plastid genome-based phylogenetic tree of Prototheca spp. and their relatives is shown in Fig. 1. Despite the overall high support for the reconstructed phylogeny, both estimated by Bayesian posterior probability and bootstrap support values, we observed one topological incongruency between the Bayesian and maximum likelihood reconstructions. In the ML reconstruction, P. lentecrescens branches off as a sister to P. wickerhamii, while P. fontanea branches off as sister to P. lentecrescens + P. wickerhamii clade. In the Bayesian tree, however, P. lentecrescens and P. fontanea form a clade of their own, branching off as sister to P. wickerhamii. The gene content of the plastid genomes of the Prototheca strains in question does not favor any of these two topologies, as they both imply two independent losses of the same gene set (the six-gene atp family) in closely related lineages. Therefore, with no scenario being more evolutionarily plausible than the other, we present the relationship of P. wickerhamii, P. fontanea, and P. lentecrescens as trichotomous in Fig. 2.
Phylogenomic analysis of the Prototheca and other Chlorellales with mapped gene losses on the respective branches. Tree shown is a maximum likelihood (ML) phylogeny of 40 marker genes from plastid genomes. The Bayesian inference phylogeny was congruent with ML with the exception of the relationships between P. fontanea, P. lentecrescens, and P. wickerhamii, and the incongruence is presented as an alternate topology. The phylogeny is based on a concatenated marker gene alignment of 24,003 unambiguously aligned sites under the model LG + F + I + G4. Black dots indicate maximal support for a particular node. When not maximal, only a posteriori > 0.5 and bootstrap support values > 50% are shown. Strain names in bold denote ptDNA sequences obtained in this study. NCBI GenBank accession numbers for sequences publicly available prior to this study are provided in brackets. The percentage of the total number of 40 plastid-encoded genes used in the construction of the data matrix, present in each of the taxa included, is shown on the horizontal bar plot on the left
Regardless of the incongruency described above, both methods resolve the three main Prototheca clades identically, with the first clade (“Prototheca clade A”, represented solely by P. xanthoriae strain SAG 263–11, formerly classified as P. wickerhamii [25, 31]) branching off as sister to Auxenochlorella protothecoides, the second clade (encompassing P. cutis, P. paracutis, P. miyajii, P. wickerhamii, P. fontanea, and P. lentecrescens; further referred to as “Prototheca clade B”) branching as sister to the A. protothecoides + P. xanthoriae clade, and the third (encompassing all remaining species: P. tumulicola, P. blaschkeae, P. stagnora, P. moriformis, P. bovis, P. zopfii, P. cerasi, P. ciferrii, P. pringsheimii, P. vistulensis, and P. cookei; further referred to as “Prototheca clade C”) branching off as sister to Helicosporidium sp. As the last common ancestor of all Prototheca spp. is also the ancestor of Helicosporidium sp. and Auxenochlorella protothecoides, the genus Prototheca is therefore, by definition, polyphyletic, as suggested in the previous nuclear and mitochondrial gene-based phylogenies [27, 28].
Furthermore, it is clear from the plastid genome-based phylogeny presented above that all three Prototheca clades originate from ancestors which lost their photosynthetic capabilities independently. This result is also corroborated by an additional phylogeny of the AHP clade we reconstructed, based on 92 genes encoded in the nuclear genomes (Additional File 1: Fig. S1) suggesting at least three losses of photosynthetis in this clade. The nuclear gene-based tree was resolved with slightly different topology: the Prototheca clade B was split into two clades, and a subclade of Prototheca clade C, formed by P. blaschkeae, P. stagnora and P. tumulicola was split into three independent branches. Additionally, the branching pattern within clades was not congruent across all taxa. Nonetheless, this topology still supports the polyphyly of the genus Prototheca with respect to Auxenochlorella and Helicosporidium, with the sister relationships of P. xanthoriae and A. protothecoides, as well as Helicosporidium sp. and Prototheca clade C. Hence, the disparities between the observed branching patterns of nuclear and plastid phylogenies do not influence our interpretation of the order and numbers of plastid-encoded gene losses. Conflicting phylogenetic signals between plastid-encoded and nuclear-encoded genes have been reported in different plant groups [40,41,42,43]. The causes of these conflicts are often unclear, underlining the importance of analyzing both data sets. The differences in Prototheca tree topologies based on plastid and nuclear genes should therefore be further investigated to resolve the species tree within this group. However, to confirm these incongruences, and to better understand the differences in phylogenetic signals between plastid and nuclear genomes in Prototheca, a more comprehensive nuclear gene dataset based on complete nuclear genomes is required.
Still, due to vast discrepancies in sampling across the diversity of Prototheca spp. between the aforementioned phylogenies and the current work, we believe them to be impossible to compare in detail—for instance, the most recent cytb-based reconstruction included seventeen P. ciferrii sequences, while the species P. paracutis or P. lentecrescens have not been included at all, simply because they have not been described at the time [27, 44, 45].
Independent losses of the photosynthetic apparatus shaped divergent paths of Prototheca plastid genomes
Interestingly, it is noticeable that the plastid genome contents differ substantially between the three Prototheca clades. While the ptDNA of P. xanthoriae (clade A) is both the largest (over 55.6 kbp) and ex aequo most gene-rich (40 protein-coding genes) of all Prototheca spp., the size and gene contents across the closely related Prototheca clade B are generally comparable, ranging from approximately 48.0 kbp and 35 protein-coding genes in P. wickerhamii to approximately 53.2 kbp and 40 protein-coding genes in P. lentecrescens. In contrast, the plastid genomes of the Prototheca clade C carry no more than 26 protein-coding genes, with many species (e.g., P. zopfii, P. bovis) having only 19. Moreover, the diminished gene content of the ptDNA in Prototheca clade C is not entirely proportional to their length – the plastid genomes of P. tumulicola and P. stagnora exceed 48.0 kbp in size, which would be within the range of Prototheca clade B, but their substantially smaller gene content indicates the elevated proportion of the non-coding regions in their plastid genomes. What is more, the ptDNA of P. cookei is below 28.3 kbp in size, which makes it, along with its closest relatives—P. zopfii, P. ciferrii, P. bovis, P. pringsheimii, P. vistulensis, and P. cerasi, all with ptDNA length below 29 kbp – the carrier of possibly the most reduced plastid genome among unicellular eukaryotes, with only a few species of mycoheterotrophic and parasitic plants reaching smaller ptDNA size and gene contents [12].
Furthermore, the reduction of coding contents of Prototheca plastomes is definitely not a symptom of their random decay in time, but a manifestation of divergence of function, as indicated by the retention or losses of complete gene operons or families, such as atp and rpo. Although the documentation for the loss of these two families in non-photosynthetic plastids is rather abundant, pointing toward the possibility of functional compensation for the missing rpo by nuclear RNA polymerases [46,47,48,49], the retention of ATP synthase subunits in P. xanthoriae, P. cutis, P. paracutis, P. miyajii, and P. lentecrescens indicates their capability for generating ATP or, alternatively, proton motor force across the plastid membrane. Although the ATP synthase subunits have been identified among the ptDNA contents of non-photosynthetic cryptophytes [50], diatoms [51], and even land plants [52], their role in absence of photosynthesis still awaits full explanation. Still, the presence of atp genes suggests that the plastids of the aforementioned five representatives of Prototheca carry out certain currently inscrutable metabolic processes absent from all the others. It might additionally be worth noting that five out of six plastid-encoded atp genes exhibit a significantly increased rate of evolution (expressed as dN/dS values; see Additional File 1: Table S2) in Prototheca compared to the photosynthetic Chlorellales, with the sole exception being the smallest subunit atpH, encoding only an approximately 80 amino acid long protein.
Bearing this functional diversity in mind, it is tempting to hypothesize whether the independent losses of photosynthesis in the ancestors of the three Prototheca clades might have been the cornerstone behind their divergence. A factor that certainly has to be taken into account is time—with the plastid genome of P. xanthoriae lacking only the photosynthetic apparatus (and therefore displaying rather “basic” reduction), compared to the phototrophic Chlorellales, and the ptDNA of many Prototheca clade C representatives being reduced to just a handful of genes (and therefore displaying “advanced” reduction), one could assume that the loss of photosynthesis in the clade C’s ancestor occurred earlier than in those of clade B and P. xanthoriae. Such a hypothesis, however, might be quite difficult to prove, as calibration of the evolutionary timeline would require insight into the fossil record. This, on the other hand, would be rather challenging not only due to the scarcity of adequately conserved fossilized remains of non-skeleton-forming unicellular eukaryotes, but also because of the near-identical morphology of all extant Prototheca species, which would make the phylogenetic placement of an extinct one nearly impossible.
Membrane transport system components are the previously overlooked constraints against genome loss in Prototheca plastids
Despite the differences outlined above, plastid genomes of Prototheca spp. (and Helicosporidium sp.) also share a vast array of similarities—all examined species retained a common core set of 19 genes, covering the entire plastid gene repertoire of certain clade C representatives, such as the aforementioned P. cookei. This includes 15 genes involved in transcription and translation, but also a fatty acid synthesis-associated gene accD, and three membrane transport machinery components: ycf1, encoding the largest subunit of the protein translocation system TIC (TIC214), cysT, involved in sulfate ion import across the plastid membrane, and ftsH – a putative membrane translocation regulator (Fig. 2). Presence of the ycf1 gene in the ptDNA of all studied Prototheca spp. is particularly interesting, as it has been documented to be quite frequently lost in various lineages of land plants (including photosynthetic ones), in addition to being a uniquely chlorophyte plastid-encoded gene, not found in rhodophytes, glaucophytes or any lineage bearing complex plastids [53]. Furthermore, identification of the ycf1 gene may be challenging due to its fast-paced evolution [54], which is likely the reason why the biological role of its product in protein translocation across the inner envelope of plastids was only described a decade ago [53].
The available body of evidence suggests that the driving force behind genome retention in non-photosynthetic plastids is almost invariably the presence of indispensable plastid-encoded secondary metabolite synthesis pathway components [4, 11], with the only prominent exception to our knowledge being the dinoflagellate tRNA-fMet gene, encoded with the plastid genome, but directed to the mitochondria [55]. In contrast, the role of ftsH and ycf1 is evidently the maintenance of transport mechanisms of a plastid compartment that serves almost entirely nucleus-encoded biosynthetic pathways, such as amino acid, heme, or fatty acid synthesis, demonstrated in past studies to be carried out in the vestigial plastids of Helicosporidium strain AT-2000 [21] and Prototheca xanthoriae strain SAG263-11 [25], and now found to have only two plastid-encoded components (accD and cysT) in total.
This work is not the first report of ycf1 and ftsH retention in the genomes of non-photosynthetic plastids; both were reported in the previously studied plastid genomes of Helicosporidium and certain Prototheca spp., as well as the distantly related non-photosynthetic, although free-living chlorophyte Polytoma uvella [22, 32, 33, 56]. However, the potentially key role of ycf1 may have been overlooked in the past, as the first reports of its retention in non-photosynthetic plastids [22] predate the discovery of this gene’s biological role [53, 57]—hence its name still suggests it to be a gene of unknown function. What is more, the bulk of studies on the roles of non-photosynthetic plastids is focused on secondary plastid-bearing lineages, such as apicomplexans, which do not possess a plastid-encoded ycf1 [6].
The role of the plastid-encoded ftsH gene is substantially more complicated. The FtsH metalloprotease and its evolutionary relatives have been found to be involved a multitude of cellular functions, including chloroplast biogenesis [58] and turnover of thylakoid membrane-associated proteins [59] in photosynthetic plants, as well as cell division in prokaryotes, organelle division in Cyanidioschyzon merolae [60], and plastid-directed protein translocation in association with the TIC/TOC complex in both green and red primary plastids [61,62,63]. The relationship between the FtsH-like proteins and the TIC/TOC translocons is particularly interesting, as the hetero-hexameric complex of six different FtsH paralogs has been postulated to act as the ATPase motor facilitating the protein translocation [61, 64]. The FtsH-TIC/TOC interaction has been supported by evidence coming from the immunoprecipitation of TIC20 and FtsH in Cyanidioschyzon merolae [65], as well as ftsH knockout studies and a pulldown proteomic study of the TIC/TOC complex of Chlamydomonas reinhardtii [63, 66]. Furthermore, the sequences of ftsH and ycf1 have also been demonstrated to be coevolving across a variety of green plastid-bearing taxa [61]. Thus, considering that Prototheca spp. plastids do not possess thylakoids [67] and do not carry the genes for crucial thylakoid-associated proteins, such as photosystem components, we are inclined to believe that it is the TIC/TOC-mediated protein translocation that remains the key role of FtsH in Prototheca and its relatives.
Nonetheless, the combination of non-transcription and translation-related genes retained in the plastid genomes of Prototheca (i.e., accD, cysT, ftsH, minD, and ycf1) is as interesting as it is unique among the nonphotosynthetic plastid-bearing organisms. As mentioned before, ycf1 is not found in the genomes of any secondary plastids or red algal plastids. On the other hand, nonphotosynthetic green algae and land plants carrying plastid-encoded ycf1, i.e. the chlamydomonadaleans Leontynka pallida and Polytoma uvella, the liverwort Aneura mirabilis, and the orchid Neottia nidus-avis, are all missing minD, with the former two additionally missing accD, and the latter two missing ftsH [33, 34, 68, 69]. To the best of our knowledge, outside of the AHP clade, the aforementioned set of five genes is exclusively found in the plastid genomes of photosynthetic trebouxiophytes. Given that the genes missing from the ptDNA of various lineages are not always lost, but frequently undergo differential transfer to their respective hosts’ nuclei, this does not imply that other organisms cannot utilize the products of these genes in their plastid metabolism. To verify whether this is the case for the five genes mentioned above, a broad-scale transcriptomic survey of plastid-bearing eukaryotes is necessary, as the available data enabled us to identify the mitochondria-targeted copy of ftsH encoded in the nucleus in all Prototheca spp., but not the nuclear counterparts of any of the remaining four plastid-encoded genes we investigated.
As a side note, we are not convinced that the retention of these particular genes in the plastid genomes of Prototheca, instead of them undergoing endosymbiotic gene transfer to the nucleus, is of any adaptational merit per se. Instead, we believe them to simply follow the same rules as all genes of endosymbiotic origin, i.e., that their genomic location is the resultant of a wide variety of evolutionary forces acting either toward retention in the organelle (e.g., to promote faster response in gene expression in response to redox shifts, as outlined in the CoRR hypothesis; see [9] and [70]) or transfer to the nucleus (e.g., to limit the energetic expense of maintaining a multi-copy organellar genome; see [71], or to restore the capability for recombination of genes originating from an asexually-replicating organelle; see [72]), with an immeasurable impact of random occurrences. Hence, by referring to certain genes as “constraints” against organellar genome loss, we do not imply them to be evolutionary constraints of global concern, but rather the constraints for a particular lineage in the present time frame, which is the product of its very unique evolutionary past.
Unsolved mysteries: differential loss of the plastid-encoded ATP synthase and accelerated rate of evolution of miscellaneous genes
Moreover, the plastid genome contents that are not shared by all Prototheca spp. remain quite mysterious, especially the ATP synthase operon. Although its inconsistent presence in this genus has been pointed out before [32], the broader sampling of our study made it possible to observe that the entire atp gene set was differentially lost among Prototheca clade B, which has also been documented to occur in certain land plants, such as Orobanchaceae [47, 73], but in contrast with its consistent retention or loss in the descendants of all photosynthesis loss events in secondary plastids [32, 51]. In non-photosynthetic plastids, the proposed role of the ATP synthase complex is the hydrolysis of ATP to generate proton motive force across the inner plastid membrane, which is utilized for protein translocation by the twin-arginine translocase (Tat) system [51].
However, while the Tat system subunits have been identified in other non-photosynthetic lineages that retain ptDNA-encoded ATP synthase complex, e.g. Leontynka pallida (Chlorophyta) or Cryptomonas paramecium (Cryptophyta), the entire system seems to be absent both in plastid and nuclear genomes of all Prototheca investigated in this paper and previous works [32, 34, 50]. Therefore, the ATP synthase presence in some of the Prototheca spp. could be explained by the necessity to utilize ATP by the TIC/TOC translocon-associated FtsH motor mentioned earlier, or alternatively, by the existence of an unknown protein translocation system that relies on the proton gradient (under the assumption that the ATP synthase might be working in reverse, as mentioned earlier), or even a completely different, Prototheca-specific role of this complex in plastids, as proposed by Suzuki et al. [32]. Nonetheless, it is almost certain that there is a variability in plastid functions among Prototheca that cannot be fully explained by their plastome-encoded components.
Furthermore, the analysis of the rates of evolution of ptDNA-encoded genes between Prototheca clades yielded rather unexpected results (Additional File 1: Table S3). Among 25 analyzed genes, 7 (ftsH, rpl16/19, rps8/14/19, and tufA) displayed significantly increased dN/dS values in Prototheca clade C, compared to clade B; 17 others (accD, rpl2/5/14/20/36, rpoA/B/C1/C2, rps3/4/7/11/12, tilS, and ycf1) exhibited no difference between clades, but most surprisingly, one gene – cysT – has apparently undergone accelerated evolution in the Prototheca clade B, compared to clade C. This might be indicative of diversified evolutionary pressure toward different gene (and protein) sequence conservation between the Prototheca clades, with e.g. ftsH and tufA undergoing more constrained evolution in the Prototheca clade B, and cysT being more conserved in the clade C. It is also noteworthy that ycf1 exhibited the overall highest rate of non-synonymous substitution of all plastid-encoded genes of Prototheca spp., corroborating the past observations on its fast-paced evolution [54].
Interestingly, despite the observed accelerated evolutionary rate and gene losses in the ptDNA of different Prototheca lineages, we have not identified a single symptom of pseudogenization, i.e., disruption of a reading frame in a discernible protein-coding gene. This stands in contrast with a wide array of past studies [73,74,75], in which pseudogenes have been frequently identified in non-photosynthetic primary plastid genomes, especially those of land plants, and have been considered the hallmark intermediate stages in the gradual reductive evolution of ptDNA.
Conclusions
In this study, we obtained 13 new complete plastid genome sequences of Prototheca spp.—a paraphyletic assemblage of secondarily non-photosynthetic representatives of Chlorellales. We have demonstrated that despite having forfeited the photosynthetic apparatus three times independently and bearing highly variable coding contents, the plastid genomes of all Prototheca share the same key functions, which, apart from their own gene expression-related processes, include fatty acid and cysteine biosynthesis, as well as protein translocation across the organellar membrane. Additionally, our study is the first attempt to identify the patterns of differential reduction of ptDNA contents among the subclades of Prototheca, and to estimate the rate of evolution of the genes retained within the plastid genomes of different clades of Prototheca spp., which can be used as an indicator of the strength of purifying selection acting upon these genes. We observed certain evolutionary parallels in plastid genome evolution between our research subjects and various plastid-bearing lineages investigated in past works. However, the functional combination of the core ptDNA-encoded protein complement of Prototheca spp. including membrane translocation is rather unique.
Components of the pathways involved in secondary metabolite biosynthesis have been demonstrated in a variety of past studies to be the crucial factor behind the retention of vestigial genomes in colorless plastids of many eukaryotic lineages. The plastid membrane transport systems being an additional constraint against ptDNA loss in Prototheca and Helicosporidium makes these peculiar chlorophytes a prominent exception from the general paradigm, even considering that their retention in the organellar genome, as opposed to a possible transfer to the nucleus, is likely not adaptational. Still, the retention of genes unique to plastids in these opportunistic pathogens could be exploited in a clinical setting, as therapeutical agents targeting plastid transport machinery, such as the product of the gene ycf1, would likely pose minimal risk for the patients.
Nonetheless, we are convinced that the facultatively pathogenic inclinations of Prototheca have not been the main driving force between the repeated loss of photosynthesis. Instead, it seems more plausible that forfeiting photosynthesis accompanied the transition of these microorganisms to low-light habitats rich in total organic carbon, such as river sediments, demonstrated in a recent environmental survey [44] to be their important reservoir in nature. Still, as the Prototheca spp. seem to possess no obvious novel adaptations both to the benthic and the pathogenic lifestyle, it would be reasonable to perceive these organisms as ecological opportunists, losing excessive genetic and biochemical burdens over the course of evolution to limit the energetic expenses of survival.
Further genomic and transcriptomic studies are necessary to explain the diversity of ptDNA contents in Prototheca spp. and its possible correlation with diversified plastid metabolism. After all, despite its immense qualitative importance, the quantitative contribution of the plastid genome to the metabolism of the organelle is rather small, while the bulk of the organellar proteome, even if its evolutionary origin is endosymbiotic, comes from the genes presently encoded within the host nucleus. We believe that the key to unraveling the mystery behind the divergence among Prototheca may be understanding the role of the retained ATP synthase in these organisms’ plastids, and that the Auxenochlorella/Helicosporidium/Prototheca assemblage could become a promising model for future studies on divergent evolution of the endosymbiotic organelles, including, but not limited to the primary plastids.
Methods
Cultivation, DNA isolation, and sequencing
Nine strains of Prototheca spp. have been obtained from public culture collections indicated by their names where applicable: SAG—Culture Collection of Algae (Sammlung von Algenkulturen), University of Göttingen, Germany; JCM (+ strain YMTW3-1)—Japan Collection of Microorganisms, RIKEN BioResource Research Center, Tsukuba, Japan; ATCC—American Type Culture Collection, Manassas, VA, USA; IFM—Research Center for Pathogenic Fungi and Microbial Toxicoses (formerly Institute of Food Microbiology), Chiba University, Japan. Additionally, four Prototheca strains (PK1, PK2, PK9, and W3) were obtained from a private collection of the Department of Medical Microbiology (Institute of Microbiology, Faculty of Biology, University of Warsaw, Poland). All strains were cultured on Sabouraud Dextrose Agar (SDA) plates (Becton Dickinson, USA) and their DNA isolation was performed according to the optimized protocol based on homogenization with glass beads, outlined in [76]. The cell pellet from culture medium was suspended in 750 µL of extraction buffer (2% Triton-X100, 1% SDS, 100 mM NaCl, 10 mM Tris–HCl pH 8.0, 1 mM EDTA) and cell lysis was achieved by pulverization with 0.4–0.6 mm diameter glass beads (Sartorius AG, Göttingen, Germany), in a 1:1 ratio, in a tissue lyser (TissueLyser II; Qiagen, Hilden, Germany) at 20 Hz for 15 min. The disrupted sample was then transferred into a 5-mL microcentrifuge tube. The glass beads were washed 4 times with 500 µL of extraction buffer, and the washes were pooled. Cell lysis was continued with the addition of proteinase K (160 µg/mL) and incubation at 56 °C for 1 h. In the next step, 10% CTAB/0.5 M NaCl solution was added, followed by 10 min of incubation at 65 °C. The lysate was further extracted with an equal volume of Phe/Chl/IAA (25:24:1) and DNA was precipitated with 0.7 volume of isopropanol, followed by centrifugation (20 min, 14,000 rpm, RT), and washing with 1 mL of 70% ethanol. The DNA was air-dried and resuspended in 200 µL of TE buffer with RNAse A (50 µg/ml) and incubated at 37 °C for 30 min. DNA was finally centrifuged (5 min, 14,000 rpm, RT), and the clear supernatant was collected in a new tube. All DNA samples were sequenced using the Illumina MiSeq PE300 platform, with a 600-cycle chemistry kit.
Quality control and genome assembly
Quality control of the obtained reads was carried out using FastQC v0.11.5 [77]. Adapter removal and trimming were performed using Trimmomatic v0.32 [78] using default parameters. The initial assembly was carried out using SPAdes v3.11.1 [79], and the outputs were analyzed to assess their general quality using Quast v5.0.2 [80]. The detection of potential contamination was done using Blobtools v1.1 [81].
Among the assembled contigs, plastid genome-derived sequences were identified using Tiara v1.01 [82], supplemented by BLASTn searches [83] using publicly available ptDNA sequences of Prototheca spp. as queries. The largest identified plastid genome fragments in each assembly were extracted and subsequently used as seeds for the final ptDNA assembly using NOVOPlasty v4.3 [84]. Circularized plastid genomes were recovered in all 13 datasets.
Plastid genome annotation and visualization
Automatic annotation of Prototheca plastid genomes was carried out using Geneious Prime v2022.1.1 software (https://www.geneious.com) using Live Annotate & Predict toolkit (Find ORFs and Annotate From… features), utilizing a manually constructed database of published plastid genomes of Prototheca spp., Chlorella spp., Auxenochlorella spp., and Parachlorella kessleri. Identities of all protein-coding gene sequences were confirmed by alignment with the NCBI non-redundant protein database (NCBI-nr) via BLASTX algorithm [83], with the PFAM 35.0 protein families’ database (pfam.xfam.org) using the browser-accessible internal HMM search feature [85], and using the HHpred browser-accessible toolkit (toolkit.tuebingen.mpg.de; [86]). Additionally, genome assemblies were surveyed using a bi-directional BLAST search for nuclear copies of certain plastid-encoded genes. Plastid genome maps were generated using the OGDraw v1.3.1 online tool [87].
Plastid genome-based phylogenomic analysis
Orthologs of 79 protein-coding genes were extracted from the 40 annotated ptDNA sequences of Prototheca and their closest relatives, including the 13 Prototheca strains analyzed in this work, six published plastid genomes of Prototheca (see Table 1), 11 published plastid genomes of Chlorella, two published plastid genomes of Auxenochlorella, two published plastid genomes of Pedinomonas, and the published plastid genomes of singular representatives of Helicosporidium sp., Marsupiomonas sp., Dicloster acuatus, Marvania geminata, Parachlorella kessleri, and Pseudochloris wilhelmii (see Additional File 1: Table S1). All coding sequences were translated into amino acid sequences, aligned using the L-INS-I method in MAFFT v7.310 [88], trimmed via trimAl v1.4 [89], and concatenated using catsequences script (https://github.com/ChrisCreevey/catsequences) to produce data matrix with a total length of 33,713 amino acids. Genes that were not found in any of the analyzed Prototheca species (i.e., encoding photosynthesis-related proteins) were removed, resulting in a final matrix containing 40 genes with a total length of 24,003 amino acids. The percentage of genes missing from the final matrix for each taxon is depicted in Fig. 1.
The concatenated alignment was used as the input for phylogenetic analyses via the maximum likelihood method implemented in IQ-TREE v2.0.6 software [90], and via the Bayesian inference method implemented in MrBayes v3.2.6 [91]. Maximum likelihood phylogeny reconstruction used a partitioned matrix with LG + F + I + G4 substitution model, which was determined empirically as best-fitting via -m TEST followed by -mset LG + G4,LG + C10,LG + C20,LG + C30,LG + C40,LG + C50,LG + C60 parameter, and 1000 non-parametric bootstrap replicates. The Bayesian reconstruction used a non-partitioned dataset with a preset sequence evolution model (invgamma), with 1,000,000 generations (incl. 250,000 generations burn-in), after which convergence of the four Markov chains was achieved at average standard deviation of split frequencies of 0.002049. Both methods yielded mostly congruent tree topology, with local divergence in topologies described in further detail in the “Results and discussion” section.
Nuclear phylogenomic analysis
Orthologs of 255 nuclear genome-encoded genes, constituting the eukaryota_odb10 database, were identified in the genomic assemblies of Prototheca, Chlorella, Auxenochlorella, and Helicosporidium spp. using BUSCO v5.7.1 [92]. Single-copy genes were extracted and aligned using the L-INS-I method in MAFFT v7.310 [88]. 92 alignments containing sequences from at least 75% of the analyzed Prototheca spp. were concatenated using the catsequences script (https://github.com/ChrisCreevey/catsequences) to produce a raw data matrix with a total length of 55,187 amino acids. The raw dataset was subsequently trimmed via trimAl v1.4 [89] at gap threshold (-gt) 0.8 to produce the final data matrix with a total length of 19,739 amino acids. The concatenated alignment was used as the input for phylogenetic analyses via maximum likelihood method implemented in IQ-TREE v2.0.6 software [90] with LG + F + I + G4 substitution model, which was determined empirically as best-fitting via -mset LG + G4,LG + C10,LG + C20,LG + C30,LG + C40,LG + C50,LG + C60 parameter, and 1000 non-parametric bootstrap replicates.
Estimation of evolutionary rate
Codon alignments of 25 plastid protein-coding genes were prepared using PAL2NAL v14 software [93]. Rates of synonymous and non-synonymous substitutions (dN/dS) for all gene alignments were calculated using the CodeML tool implemented in the PamlX v1.3.1 toolkit [94]. Mean dN/dS values were calculated for two groups: Prototheca clade B (7 taxa) and clade C (11 taxa) for all 25 protein-coding genes identified in the ptDNA sequences obtained for these taxa, and compared using two-sided Mann–Whitney U-test implemented in Social Science Statistics calculator (online tool; https://www.socscistatistics.com/tests/mannwhitney/). Prototheca clade A was not included in this analysis, as it comprises only one taxon.
Data availability
Plastid genome sequences obtained in this study have been deposited in the NCBI GenBank database under the accession numbers: PP291728-PP291740. Additional datasets generated and/or analyzed during the current study, including the plastid genome-derived concatenated protein alignments, are available in the FigShare repository under the following link: https://doi.org/10.6084/m9.figshare.24973665 [95].
Abbreviations
- AHP:
-
Auxenochlorella/Helicosporidium/Prototheca
- ATP:
-
Adenosine triphosphate
- CoRR:
-
Colocation for redox regulation
- kbp:
-
Thousand base pairs
- ML:
-
Maximum likelihood
- ptDNA:
-
Plastid genome
- Tat:
-
Twin-arginine translocation
- TIC/TOC:
-
Translocon on the inner/outer chloroplast membrane
References
Archibald JM. The puzzle of plastid evolution. Curr Biol. 2009;19:R81–8. https://doi.org/10.1016/j.cub.2008.11.067.
de Vries J, Archibald JM. Endosymbiosis: did plastids evolve from a freshwater cyanobacterium? Curr Biol. 2017;27:R103–5. https://doi.org/10.1016/j.cub.2016.12.006.
Lim L, McFadden GI. The evolution, metabolism and functions of the apicoplast. Phil Trans R Soc B. 2010;365:749–63. https://doi.org/10.1098/rstb.2009.0273.
Maciszewski K, Karnkowska A. Should I stay or should I go? Retention and loss of components in vestigial endosymbiotic organelles. Curr Opin Genet Dev. 2019;58–9:33–9. https://doi.org/10.1016/j.gde.2019.07.013.
Novák Vanclová AMG, Zoltner M, Kelly S, Soukal P, Záhonová K, Füssy Z, Ebenezer TE, Lacová Dobáková E, Eliáš M, Lukeš J, Field MC, Hampl V. Metabolic quirks and the colourful history of the Euglena gracilis secondary plastid. New Phytol. 2020;225:1578–92. https://doi.org/10.1111/nph.16237.
Hadariová L, Vesteg M, Hampl V, Krajčovič J. Reductive evolution of chloroplasts in non-photosynthetic plants, algae and protists. Curr Genet. 2018;64:365–87. https://doi.org/10.1007/s00294-017-0761-0.
Gornik SG, Febrimarsa, Cassin AM, MacRae JI, Ramaprasad A, Rchiad Z, McConville MJ, Bacic A, McFadden GI, Pain A, Waller RF. Endosymbiosis undone by stepwise elimination of the plastid in a parasitic dinoflagellate. Proc Natl Acad Sci USA. 2015;112:5767–72. https://doi.org/10.1073/pnas.1423400112.
Janouškovec J, Gavelis GS, Burki F, Dinh D, Bachvaroff TR, Gornik SG, Bright KJ, Imanian B, Strom SL, Delwiche CF, Waller RF, Fensome RA, Leander BS, Rohwer FL, Saldarriaga JF. Major transitions in dinoflagellate evolution unveiled by phylotranscriptomics. Proc Natl Acad Sci USA. 2017;114:E171–80. https://doi.org/10.1073/pnas.1614842114.
Allen JF. The CoRR hypothesis for genes in organelles. J Theor Biol. 2017;434:50–7. https://doi.org/10.1016/j.jtbi.2017.04.008.
Figueroa-Martinez F, Nedelcu AM, Smith DR, Reyes-Prieto A. When the lights go out: the evolutionary fate of free-living colorless green algae. New Phytol. 2014;206:972–82. https://doi.org/10.1111/nph.13279.
Kayama M, Maciszewski K, Yabuki A, Miyashita H, Karnkowska A, Kamikawa R. Highly reduced plastid genomes of the non-photosynthetic dictyochophyceans Pteridomonas spp. (Ochrophyta, SAR) are retained for tRNA-Glu-based organellar heme biosynthesis. Front Plant Sci. 2020;11:602455. https://doi.org/10.3389/fpls.2020.602455.
Smith DR. Plastid genomes hit the big time. New Phytol. 2018;219:491–5. https://doi.org/10.1111/nph.15134.
Smith DR. Lost in the light: Plastid genome evolution in nonphotosynthetic algae. In: Chaw SM, Jansen RK, editors. Advances in Botanical Research. Elsevier Ltd.; 2018. p. 29–53. https://doi.org/10.1016/bs.abr.2017.10.001
Smith DR, Lee RW. A plastid without a genome: evidence from the nonphotosynthetic green algal genus Polytomella. Plant Physiol. 2014;164:1812–9. https://doi.org/10.1104/pp.113.233718.
Salomaki ED, Kolísko M. There is treasure everywhere: reductive plastid evolution in Apicomplexa in light of their close relatives. Biomolecules. 2019;9:378. https://doi.org/10.3390/biom9080378.
Sibbald SJ, Archibald JM. Genomic insights into plastid evolution. Genome Biol Evol. 2020;12:978–90. https://doi.org/10.1093/gbe/evaa096.
Barrett CF, Sinn BT, Kennedy AH. Unprecedented parallel photosynthetic losses in a heterotrophic orchid genus. Mol Biol Evol. 2019;36:1884–901. https://doi.org/10.1093/molbev/msz111.
Kim GH, Jeong HJ, Yoo YD, Kim S, Han JH, Han JW, Zuccarello GC. Photosynthetic genes in the heterotrophic dinoflagellate Pfiesteria piscicida (Peridiniales, Alveolata). PLoS ONE. 2013;8:68232. https://doi.org/10.1371/journal.pone.0068232.
Kamikawa R, Yubuki N, Yoshida M, Taira M, Nakamura N, Ishida KI, Leander BS, Miyashita H, Hashimoto T, Mayama S, Inagaki Y. Multiple losses of photosynthesis in Nitzschia (Bacillariophyceae). Phycological Res. 2015;63:19–28. https://doi.org/10.1111/pre.12072.
Sato S. The apicomplexan plastid and its evolution. Cell Mol Life Sci. 2011;68:1285–96. https://doi.org/10.1007/s00018-011-0646-1.
de Koning AP, Keeling PJ. Nucleus-encoded genes for plastid-targeted proteins in Helicosporidium: Functional diversity of a cryptic plastid in a parasitic alga. Eukaryot Cell. 2004;3:1198–205. https://doi.org/10.1128/EC.3.5.1198-1205.2004.
de Koning AP, Keeling PJ. The complete plastid genome sequence of the parasitic green alga Helicosporidium sp. is highly reduced and structured. BMC Biol. 2006;4:12. https://doi.org/10.1186/1741-7007-4-12.
Sun Y, Pombert JF. Helicosporidia: a genomic snapshot of an early transition to parasitism. Acta Soc Bot Pol. 2014;83:377–85. https://doi.org/10.5586/asbp.2014.039.
Tartar A. The non-photosynthetic algae Helicosporidium spp.: emergence of a novel group of insect pathogens. Insects. 2013;4:375. https://doi.org/10.3390/insects4030375.
Borza T, Popescu CE, Lee RW. Multiple metabolic roles for the nonphotosynthetic plastid of the green alga Prototheca wickerhamii. Eukaryot Cell. 2005;4:253–61. https://doi.org/10.1128/EC.4.2.253-261.2005.
Guo J, Jian J, Wang L, Xiong L, Lin H, Zhou Z, Sonnenschein EC, Wu W. Genome sequences of two strains of Prototheca wickerhamii provide insight into the protothecosis evolution. Front Cell Infect Microbiol. 2022;12:797017. https://doi.org/10.3389/fcimb.2022.797017.
Jagielski T, Bakuła Z, Gawor J, Maciszewski K, Kusber WH, Dyląg M, Nowakowska J, Gromadka R, Karnkowska A. The genus Prototheca (Trebouxiophyceae, Chlorophyta) revisited: Implications from molecular taxonomic studies. Algal Res. 2019;43:101639. https://doi.org/10.1016/j.algal.2019.101639.
Jagielski T, Gawor J, Bakuła Z, Decewicz P, Maciszewski K, Karnkowska A. Cytb as a new genetic marker for differentiation of Prototheca species. J Clin Microbiol. 2018;56. https://doi.org/10.1128/JCM.00584-18
Bakuła Z, Siedlecki P, Gromadka R, Gawor J, Gromadka A, Pomorski JJ, Panagiotopoulou H, Jagielski T. A first insight into the genome of Prototheca wickerhamii, a major causative agent of human protothecosis. BMC Genomics. 2021;22:168. https://doi.org/10.1186/s12864-021-07491-8.
Pombert JF, Blouin NA, Lane C, Boucias D, Keeling PJ. A lack of parasitic reduction in the obligate parasitic green alga Helicosporidium. PLoS Genet. 2014;10(5):e1004355. https://doi.org/10.1371/journal.pgen.1004355.
Yan D, Wang Y, Murakami T, Shen Y, Gong J, Jiang H, Smith DR, Pombert JF, Dai J, Wu Q. Auxenochlorella protothecoides and Prototheca wickerhamii plastid genome sequences give insight into the origins of non-photosynthetic algae. Sci Rep. 2015;5:14465. https://doi.org/10.1038/srep14465.
Suzuki S, Endoh R, Manabe RI, Ohkuma M, Hirakawa Y. Multiple losses of photosynthesis and convergent reductive genome evolution in the colourless green algae Prototheca. Sci Rep. 2018;8:940. https://doi.org/10.1038/s41598-017-18378-8.
Figueroa-Martinez F, Nedelcu AM, Smith DR, Reyes-Prieto A. The plastid genome of Polytoma uvella is the largest known among colorless algae and plants and reflects contrasting evolutionary paths to nonphotosynthetic lifestyles. Plant Physiol. 2016;173:932–43. https://doi.org/10.1104/pp.16.01628.
Pánek T, Barcytė D, Treitli SC, Záhonová K, Sokol M, Ševčíková T, Zadrobílková E, Jaške K, Yubuki N, Čepička I, Eliáš M. A new lineage of non-photosynthetic green algae with extreme organellar genomes. BMC Biol. 2022;20:66. https://doi.org/10.1186/s12915-022-01263-w.
Molina J, Hazzouri KM, Nickrent D, Geisler M, Meyer RS, Pentony MM, Flowers JM, Pelser P, Barcelona J, Inovejas SA, Uy I, Yuan W, Wilkins O, Michel CI, Locklear S, Concepcion GP, Purugganan MD. Possible loss of the chloroplast genome in the parasitic flowering plant Rafflesia lagascae (Rafflesiaceae). Mol Biol Evol. 2014;31:793–803. https://doi.org/10.1093/molbev/msu051.
Kamikawa R, Azuma T, Ishii KI, Matsuno Y, Miyashita H. Diversity of organellar genomes in non-photosynthetic diatoms. Protist. 2018;169:351–61. https://doi.org/10.1016/j.protis.2018.04.009.
Shave CD, Millyard L, May RC. Now for something completely different: Prototheca, pathogenic algae. PLoS Pathog. 2021;17:e1009362. https://doi.org/10.1371/journal.ppat.1009362.
Sheiner L, Vaidya AB, McFadden GI. The metabolic roles of the endosymbiotic organelles of Toxoplasma and Plasmodium spp. Curr Opin Microbiol. 2013;16:452–8. https://doi.org/10.1016/j.mib.2013.07.003.
Mukherjee A, Sadhukhan GC. Anti-malarial drug design by targeting apicoplasts: new perspectives. J Pharmacopuncture. 2016;19:7–15. https://doi.org/10.3831/KPI.2016.19.001.
Dong SS, Wang YL, Xia NH, Liu Y, Liu M, Lian L, Li N, Li LF, Lang XA, Gong YQ, Chen L, Wu E, Zhang SZ. Plastid and nuclear phylogenomic incongruences and biogeographic implications of Magnolia s.l. (Magnoliaceae). J Syst Evol. 2021;60:1–15. https://doi.org/10.1111/jse.12727.
Favre A, Paule J, Ebersbach J. Incongruences between nuclear and plastid phylogenies challenge the identification of correlates of diversification in Gentiana in the European Alpine System. Alp Botany. 2022;132:29–50. https://doi.org/10.1007/s00035-021-00267-6.
Gonçalves DJP, Simpson BB, Ortiz EM, Shimizu GH, Jansen RK. Incongruence between gene trees and species trees and phylogenetic signal variation in plastid genes. Mol Phylogenetic Evol. 2019;138:219–32. https://doi.org/10.1016/j.ympev.2019.05.022.
Zhang R, Wang YH, Jin JJ, Stull GW, Bruneau A, Cardoso D, Paganucci De Queiroz L, Moore MJ, Zhang SD, Chen SY, Wang J, Li DZ, Yi TS. Exploration of plastid phylogenomic conflict yields new insights into the deep relationships of Leguminosae. Syst Biol. 2020;69:613–22. https://doi.org/10.1093/sysbio/syaa013.
Jagielski T, Iskra M, Bakuła Z, Rudna J, Roeske K, Nowakowska J, Bielecki J, Krukowski H. Occurrence of Prototheca microalgae in aquatic ecosystems with a description of three new species, Prototheca fontanea, Prototheca lentecrescens, and Prototheca vistulensis. Appl Environ Microbiol. 2022;88:e01092-e1122. https://doi.org/10.1128/aem.01092-22.
Kunthiphun S, Endoh R, Takashima M, Ohkuma M, Tanasupawat S, Savarajara A. Prototheca paracutis sp. nov., a novel oleaginous achlorophyllous microalga isolated from a mangrove forest. Mycoscience. 2019;60:165–9. https://doi.org/10.1016/j.myc.2019.02.003.
Börner T, Aleynikova AY, Zubo YO, Kusnetsov VV. Chloroplast RNA polymerases: role in chloroplast biogenesis. Biochim Biophys Acta Bioenergetics. 2015;1847:761–9. https://doi.org/10.1016/j.bbabio.2015.02.004.
Chen J, Yu R, Dai J, Liu Y, Zhou R. The loss of photosynthesis pathway and genomic locations of the lost plastid genes in a holoparasitic plant Aeginetia indica. BMC Plant Biol. 2020;20:199. https://doi.org/10.1186/s12870-020-02415-2.
Graham SW, Lam VKY, Merckx VSFT. Plastomes on the edge: the evolutionary breakdown of mycoheterotroph plastid genomes. New Phytol. 2017;214:48–55. https://doi.org/10.1111/nph.14398.
Mohanta TK, Mishra AK, Khan A, Hashem A, Abd-Allah EF, Al-Harrasi A. Gene loss and evolution of the plastome. Genes. 2020;11:1133. https://doi.org/10.3390/genes11101133.
Donaher N, Tanifuji G, Onodera NT, Malfatti SA, Chain PSG, Hara Y, Archibald JM. The complete plastid genome sequence of the secondarily nonphotosynthetic alga Cryptomonas paramecium: reduction, compaction, and accelerated evolutionary rate. Genome Biol Evol. 2009;1:439–48. https://doi.org/10.1093/gbe/evp047.
Kamikawa R, Tanifuji G, Ishikawa SA, Ishii KI, Matsuno Y, Onodera NT, Ishida KI, Hashimoto T, Miyashita H, Mayama S, Inagaki Y. Proposal of a twin arginine translocator system-mediated constraint against loss of ATP synthase genes from nonphotosynthetic plastid genomes. Mol Biol Evol. 2015;32:2598–604. https://doi.org/10.1093/molbev/msv134.
Logacheva MD, Schelkunov MI, Nuraliev MS, Samigullin TH, Penin AA. The plastid genome of mycoheterotrophic monocot Petrosavia stellaris exhibits both gene losses and multiple rearrangements. Genome Biol Evol. 2014;6:238–46. https://doi.org/10.1093/gbe/evu001.
de Vries J, Sousa FL, Bölter B, Soll J, Gould SB. YCF1: A Green TIC? Plant Cell. 2015;27:1827–33. https://doi.org/10.1105/tpc.114.135541.
Smith DR. Can green algal plastid genome size be explained by DNA repair mechanisms? Genome Biol Evol. 2020;12:3797–802. https://doi.org/10.1093/gbe/evaa012.
Barbrook AC, Santucci N, Plenderleith LJ, Hiller RG, Howe CJ. Comparative analysis of dinoflagellate chloroplast genomes reveals rRNA and tRNA genes. BMC Genomics. 2006;7:297. https://doi.org/10.1186/1471-2164-7-297.
Severgnini M, Lazzari B, Capra E, Chessa S, Luini M, Bordoni R, Castiglioni B, Ricchi M, Cremonesi P. Genome sequencing of Prototheca zopfii genotypes 1 and 2 provides evidence of a severe reduction in organellar genomes. Sci Rep. 2018;8:14637. https://doi.org/10.1038/s41598-018-32992-0.
Nakai M. The TIC complex uncovered: The alternative view on the molecular mechanism of protein translocation across the inner envelope membrane of chloroplasts. Biochim Biophys Acta Bioenergetics. 2015;1847:957–67. https://doi.org/10.1016/j.bbabio.2015.02.011.
Kadirjan-Kalbach D, Yoder DW, Ruckle ME, Larkin RM, Osteryoung KW. FtsHi1/ARC1 is an essential gene in Arabidopsis that links chloroplast biogenesis and division. Plant J. 2012;72:856–67. https://doi.org/10.1111/tpj.12001.
Lindahl M, Spetea C, Hundal T, Oppenheim AB, Adam Z, Andersson B. The thylakoid FtsH protease plays a role in the light-induced turnover of the photosystem II D1 protein. Plant Cell. 2000;12:419–31. https://doi.org/10.1105/tpc.12.3.419.
Itoh R, Takano H, Ohta N, Miyagishima S, Kuroiwa H, Kuroiwa T. Two ftsH-family genes encoded in the nuclear and chloroplast genomes of the primitive red alga Cyanidioschyzon merolae. Plant Mol Biol. 1999;41:321–37. https://doi.org/10.1023/A:1006369104530.
Kikuchi S, Asakura Y, Imai M, Nakahira Y, Kotani Y, Hashiguchi Y, Nakai Y, Takafuji K, Bédard J, Hirabayashi-Ishioka Y, Mori H, Shiina T, Nakai M. A Ycf2-FtsHi heteromeric AAA-ATPase complex is required for chloroplast protein import. Plant Cell. 2018;30:2677–703. https://doi.org/10.1105/tpc.18.00357.
Liu H, Li A, Rochaix JD, Liu Z. Architecture of chloroplast TOC–TIC translocon supercomplex. Nature. 2023;615:349–57. https://doi.org/10.1038/s41586-023-05744-y.
Ramundo S, Asakura Y, Salomé PA, Strenkert D, Boone M, Mackinder LCM, Takafuji K, Dinc E, Rahire M, Crèvecoeur M, Magneschi L, Schaad O, Hippler M, Jonikas MC, Merchant S, Nakai M, Rochaix JD, Walter P. Coexpressed subunits of dual genetic origin define a conserved supercomplex mediating essential protein import into chloroplasts. Proc Natl Acad Sci USA. 2020;117:32739–49. https://doi.org/10.1073/pnas.2014294117.
Jin Z, Wan L, Zhang Y, Li X, Cao Y, Liu H, Fan S, Cao D, Wang Z, Li X, Pan J, Dong MQ, Wu J, Yan Z. Structure of a TOC-TIC supercomplex spanning two chloroplast envelope membranes. Cell. 2020;185:4788–800. https://doi.org/10.1016/j.cell.2022.10.030.
Baek S, Imamura S, Higa T, Nakai Y, Tanaka K, Nakai M. A distinct class of GTP-binding proteins mediates chloroplast protein import in Rhodophyta. Proc Natl Acad Sci USA. 2022;119:e2208277119. https://doi.org/10.1073/pnas.2208277119.
Xing J, Pan J, Yi H, Lv K, Gan Q, Wang M, Ge H, Huang X, Huang F, Wang Y, Rochaix JD, Yang W. The plastid-encoded protein Orf2971 is required for protein translocation and chloroplast quality control. Plant Cell. 2022;34:3383–99. https://doi.org/10.1093/plcell/koac180.
Nadakavukaren MJ, McCracken DA. An ultrastructural survey of the genus Prototheca with special reference to plastids. Mycopathologia. 1977;61:117–9.
Logacheva MD, Schelkunov MI, Penin AA. Sequencing and analysis of plastid genome in mycoheterotrophic orchid Neottia nidus-avis. Genome Biol Evol. 2011;3:1296–303. https://doi.org/10.1093/gbe/evr102.
Wickett NJ, Zhang Y, Hansen SK, Roper JM, Kuehl JV, Plock SA, Wolf PG, DePamphilis CW, Boore JL, Goffinet B. Functional gene losses occur with minimal size reduction in the plastid genome of the parasitic liverwort Aneura mirabilis. Mol Biol Evol. 2008;25:393–401. https://doi.org/10.1093/molbev/msm267.
Martin W. Gene transfer from organelles to the nucleus: Frequent and in big chunks. Proc Natl Acad Sci USA. 2003;100(15):8612–4. https://doi.org/10.1073/pnas.1633606100.
Kelly S. The economics of organellar gene loss and endosymbiotic gene transfer. Genome Biol. 2021;22:345. https://doi.org/10.1186/s13059-021-02567-w.
Howe CJ. Chloroplast genome. In: eLS. Chichester: Wiley; 2016. https://doi.org/10.1002/9780470015902.a0002016.pub3
Wicke S, Müller KF, dePamphilis CW, Quandt D, Wickett NJ, Zhang Y, Renner SS, Schneeweiss GM. Mechanisms of functional and physical genome reduction in photosynthetic and nonphotosynthetic parasitic plants of the broomrape family. Plant Cell. 2013;25:3711–25. https://doi.org/10.1105/tpc.113.113373.
Barrett CF, Freudenstein JV, Li J, Mayfield-Jones DR, Perez L, Pires JC, Santos C. Investigating the path of plastid genome degradation in an early-transitional clade of heterotrophic orchids, and implications for heterotrophic angiosperms. Mol Biol Evol. 2014;31:3095–112. https://doi.org/10.1093/molbev/msu252.
Bellot S, Renner SS. The plastomes of two species in the endoparasite genus Pilostyles (Apodanthaceae) each retain just five or six possibly functional genes. Genome Biol Evol. 2016;8:189–201. https://doi.org/10.1093/gbe/evv251.
Jagielski T, Gawor J, Bakuła Z, Zuchniewicz K, Żak I, Gromadka R. An optimized method for high quality DNA extraction from microalga Prototheca wickerhamii for genome sequencing. Plant Methods. 2017;13:77. https://doi.org/10.1186/s13007-017-0228-9.
Andrews S. FastQC: A Quality Control Tool for High Throughput Sequence Data [Online]. 2010. Available online at: http://www.bioinformatics.babraham.ac.uk/projects/fastqc/ [WWW Document].
Bolger AM, Lohse M, Usadel B. Trimmomatic: A flexible trimmer for Illumina sequence data. Bioinformatics. 2014;30:2114–20. https://doi.org/10.1093/bioinformatics/btu170.
Bankevich A, Nurk S, Antipov D, Gurevich AA, Dvorkin M, Kulikov AS, Lesin VM, Nikolenko SI, Pham S, Prjibelski AD, Pyshkin AV, Sirotkin AV, Vyahhi N, Tesler G, Alekseyev MA, Pevzner PA. SPAdes: A new genome assembly algorithm and its applications to single-cell sequencing. J Comput Biol. 2012;19:455–77. https://doi.org/10.1089/cmb.2012.0021.
Gurevich A, Saveliev V, Vyahhi N, Tesler G. QUAST: Quality assessment tool for genome assemblies. Bioinformatics. 2013;29:1072–5. https://doi.org/10.1093/bioinformatics/btt086.
Laetsch DR, Blaxter ML. BlobTools: Interrogation of genome assemblies. F1000Res. 2017;6:1287. https://doi.org/10.12688/f1000research.12232.1.
Karlicki M, Antonowicz S, Karnkowska A. Tiara: deep learning-based classification system for eukaryotic sequences. Bioinformatics. 2022;38:344–50. https://doi.org/10.1093/bioinformatics/btab672.
Altschul SF, Gish W, Miller W, Myers EW, Lipman DJ. Basic local alignment search tool. J Mol Biol. 1990;215:403–10. https://doi.org/10.1016/S0022-2836(05)80360-2.
Dierckxsens N, Mardulyn P, Smits G. NOVOPlasty: De novo assembly of organelle genomes from whole genome data. Nucleic Acids Res. 2017;45: e18. https://doi.org/10.1093/nar/gkw955.
Mistry J, Chuguransky S, Williams L, Qureshi M, Salazar GA, Sonnhammer ELL, Tosatto SCE, Paladin L, Raj S, Richardson LJ, Finn RD, Bateman A. Pfam: The protein families database in 2021. Nucleic Acids Res. 2021;49:D412–9. https://doi.org/10.1093/nar/gkaa913.
Zimmermann L, Stephens A, Nam SZ, Rau D, Kübler J, Lozajic M, Gabler F, Söding J, Lupas AN, Alva V. A completely reimplemented MPI bioinformatics toolkit with a new HHpred server at its core. J Mol Biol. 2018;430:2237–43. https://doi.org/10.1016/j.jmb.2017.12.007.
Greiner S, Lehwark P, Bock R. OrganellarGenomeDRAW (OGDRAW) version 1.3.1: Expanded toolkit for the graphical visualization of organellar genomes. Nucleic Acids Res. 2019;47:W59-64. https://doi.org/10.1093/nar/gkz238.
Katoh K, Standley DM. MAFFT multiple sequence alignment software version 7: Improvements in performance and usability. Mol Biol Evol. 2013;30:772–80. https://doi.org/10.1093/molbev/mst010.
Capella-Gutiérrez S, Silla-Martínez JM, Gabaldón T. trimAl: a tool for automated alignment trimming in large-scale phylogenetic analyses. Bioinformatics. 2009;25:1972–3. https://doi.org/10.1093/bioinformatics/btp348.
Minh BQ, Schmidt HA, Chernomor O, Schrempf D, Woodhams MD, von Haeseler A, Lanfear R, Teeling E. IQ-TREE 2: new models and efficient methods for phylogenetic inference in the genomic era. Mol Biol Evol. 2020;37:1530–4. https://doi.org/10.1093/molbev/msaa015.
Ronquist F, Teslenko M, van der Mark P, Ayres DL, Darling A, Höhna S, Larget B, Liu L, Suchard MA, Huelsenbeck JP. MrBayes 3.2: Efficient Bayesian phylogenetic inference and model choice across a large model space. Syst Biol. 2012;61:539–42. https://doi.org/10.1093/sysbio/sys029.
Manni M, Berkeley MR, Seppey M, Simão FA, Zdobnov EM. BUSCO update: novel and streamlined workflows along with broader and deeper phylogenetic coverage for scoring of eukaryotic, prokaryotic, and viral genomes. Mol Biol Evol. 2021;38(10):4647–54. https://doi.org/10.1093/molbev/msab199.
Suyama M, Torrents D, Bork P. PAL2NAL: robust conversion of protein sequence alignments into the corresponding codon alignments. Nucleic Acids Res. 2006;34:W609–12. https://doi.org/10.1093/nar/gkl315.
Xu B, Yang Z. PAMLX: a graphical user interface for PAML. Mol Biol Evol. 2013;30:2723–4. https://doi.org/10.1093/molbev/mst179.
Maciszewski K, Karnkowska A. Supplementary data for Reduced plastid genomes of colorless facultative pathogens Prototheca (Chlorophyta) are retained for membrane transport genes. 2024. FigShare. https://doi.org/10.6084/m9.figshare.24973665.
Acknowledgements
Not applicable.
Funding
This work was supported by the European Molecular Biology Organization and Polish Ministry of Education and Ministry of Education and Science, Poland [EMBO Installation Grant 4150 to AK], National Science Centre, Poland [Sonata grant 2016/21/D/NZ8/01288 to AK], and National Science Centre, Poland [PRELUDIUM grant 2013/09/N/NZ2/00248 to ZB].
Author information
Authors and Affiliations
Contributions
AK and TJ conceived and planned the project. ZB cultured all Prototheca strains, JG and RG isolated DNA, and performed sequencing experiments including initial data curation. KM carried out bioinformatic and phylogenetic analyses, wrote the first draft of the manuscript, and prepared all figures and tables. GW participated in the genome assembly and annotation of data. KM and AK wrote the final version of the manuscript with input of other co-authors. All authors read, critically commented, and approved the final manuscript.
Corresponding author
Ethics declarations
Ethics approval and consent to participate
Not applicable.
Consent for publication
Not applicable.
Competing interests
The authors declare that they have no competing interests.
Additional information
Publisher’s Note
Springer Nature remains neutral with regard to jurisdictional claims in published maps and institutional affiliations.
Supplementary Information
12915_2024_2089_MOESM1_ESM.docx
Additional file 1: Fig. S1. Maximum likelihood phylogenomic analysis of the Prototheca and other Chlorellales based on 92 eukaryotic nuclear gene markers; Table S1. Table S1. NCBI accession numbers of published non- Prototheca plastid genome assemblies used in this study; Table S2. Comparison of the rate of evolution (dN/dS) of ATP synthase subunits in the plastid genomes of Prototheca spp. and photosynthetic Chlorellales; and Table S3. Comparison of the rate of evolution (dN/dS) of protein-coding genes in the plastid genomes of Prototheca clades B & C.
Rights and permissions
Open Access This article is licensed under a Creative Commons Attribution 4.0 International License, which permits use, sharing, adaptation, distribution and reproduction in any medium or format, as long as you give appropriate credit to the original author(s) and the source, provide a link to the Creative Commons licence, and indicate if changes were made. The images or other third party material in this article are included in the article's Creative Commons licence, unless indicated otherwise in a credit line to the material. If material is not included in the article's Creative Commons licence and your intended use is not permitted by statutory regulation or exceeds the permitted use, you will need to obtain permission directly from the copyright holder. To view a copy of this licence, visit http://creativecommons.org/licenses/by/4.0/.
About this article
Cite this article
Maciszewski, K., Wilga, G., Jagielski, T. et al. Reduced plastid genomes of colorless facultative pathogens Prototheca (Chlorophyta) are retained for membrane transport genes. BMC Biol 22, 294 (2024). https://doi.org/10.1186/s12915-024-02089-4
Received:
Accepted:
Published:
DOI: https://doi.org/10.1186/s12915-024-02089-4

